IFCD0021-1-25 Sprint Backlog
ifcd0021
backlog
Sprint#11: rentingCar-vaadin Hilla (3) (November 2025)
| # | Day | Date | Topics | Details Topics |
|---|---|---|---|---|
| 11 | 36 | 24/11//2025 | - Vaadin-Hilla - Project: rentingCar-vaadin: (1) generateBooking feature coding (2) @index.tsx: pseudocode / skeleton, 9 hooks (8 state, 1 effect), 1 handler, 1 select, 2 vaadin @Endpoints, 5 views (3) definig select html/Reactjs (4) defining states (5) defining conditional render - ++ Decoupling & Home css: intro |
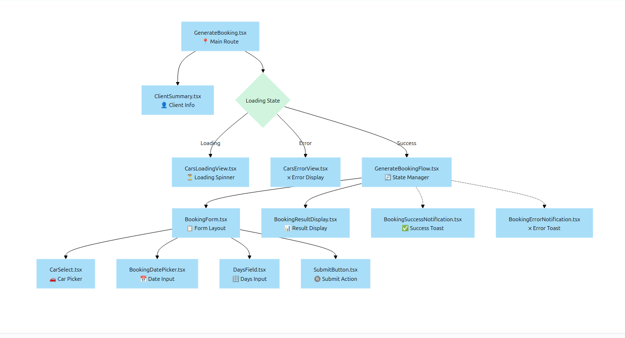
- Repo rentingCar-Boot: 22e8f43ee - useEffect - useEffect: react.dev - select React - GenerateBooking skeleton ![]() |
| 37 | 25/11//2025 | - Vaadin-Hilla - Project: rentingCar-vaadin: (1) generateBooking feature coding (2) @index.tsx: pseudocode / skeleton, 9 hooks (8 state, 1 effect), 1 handler, 1 select, 2 vaadin @Endpoints, 5 views (3) definig select html/reactjs (4) defining states (5) defining conditional render (6) decoupling - useEffect: syntax, who is sync with, dependencies, clean-up |
- Repo rentingCar-Boot: e00925f2 - useEffect - useEffect: react.dev - Decoupling GenerateBookingView |
|
| 38 | 26/11/25 | - Vaadin-Hilla - Project: rentingCar-vaadin: (1) generateBooking feature coding (2) @index.tsx: pseudocode / skeleton, 9 hooks (8 state, 1 effect), 1 handler, 1 select, 2 vaadin @Endpoints, 5 views (3) definig select html/reactjs/vaadin-component (4) defining states (5) defining conditional render (6) defining CSS (7) decoupling - useEffect: syntax, who is sync with, dependencies, clean-up ++ React JS ES6: destructuring - Prova Pràctica / Prova Objectiva / Avaluació Continuada |
- useEffect - useEffect: react.dev - Total Decoupling - JS EC6: destructuring - rentingCar masterDoc v5 - Component Hierarchy & Props Flow Analysis |
|
| 39 | 27/11/25 | - Formació Complementària | ||
| 40 | 28/11/25 | - Formació Complementària |
Note
-topic planned or done----topic pending to future++new topic not planned






